Window Detector Using Op Amp 741 Pdf : Op amp window comparators are a type of voltage comparator circuit which.

Window Detector Using Op Amp 741 Pdf : Op amp window comparators are a type of voltage comparator circuit which.. When that two fluid level sensor( can be used two pieces of small pcb or some conductors ) are not placed in liquid the output voltage from the 741 op amp is negative and the t1 is. Instrumentation amplifier, peak detector using 741. Zero crossing detector using 741 ic in this article, we discuss zero crossing detector in detail with two different circuits. Whenever the applied input voltage signal is greater than the threshold voltage of the diode, the diode will get forward biased and acts as a closed switch. 7 downloads 76 views 206kb size.

7 downloads 76 views 206kb size. <0.7v, q3 turns on and output follows the input. • comparators • multivibrators • dc amplifiers • summing amplifiers • integrator or differentiators • active filters. The 741 ic was designed by dave fullagar of fairchild semiconductor in 1968. Click to share on facebook (opens in new window).

Op Amp Comparator And The Op Amp Comparator Circuit
Op Amp Comparator And The Op Amp Comparator Circuit from www.electronics-tutorials.ws
The analog devices ad741j, ad741k, ad741l, and ad741s are specially tested and selected versions of the standard ad741 operational amplifier. The 741 ic was designed by dave fullagar of fairchild semiconductor in 1968. A collection of amp applications the remaining pins give us the following circuit symbol for our opamp. Sound detector circuit using opamp 741 engineering projects. Our aim of this project is not to construct a thermometer but to activate or deactivate a. 741 op amp demo circuits. Instrumentation amplifier, peak detector using 741. Share on twitter, opens a new window.

Generates square wave which is applied as input to the non.

As soon as a microphone incorporated in the project detects sound wave vibration, the sound detector circuit using. This fluid level detector circuit sensor is based on a simple common 741 op amp ic used as an comparator. Rc time constant of the integrator has been chosen in such a way it is a small value compared to time period of the incoming square wave. Adder subtractor using opamp 741. Op amp window comparators are a type of voltage comparator circuit which. Sound detector circuit using op amp 741: We will go over how the lm741 operational amplifier ic can be used as a comparator. <0.7v, q3 turns on and output follows the input. Study of schmitt trigger using ic 741 & window detector using lm 311. Operational amplifier , detector (radio) , amplifier , electronic oscillator , analog circuits | report this link. The picture shown here is scaled in 200%, for exact size of pcb download the pdf file from the link. Whenever the applied input voltage signal is greater than the threshold voltage of the diode, the diode will get forward biased and acts as a closed switch. When that two fluid level sensor( can be used two pieces of small pcb or some conductors ) are not placed in liquid the output voltage from the 741 op amp is negative and the t1 is.

Share on twitter, opens a new window. Pdf | integrated circuits are the main component of each and every electronic circuit which is used for wide variety of applications. We will go over how the lm741 operational amplifier ic can be used as a comparator. When that two fluid level sensor( can be used two pieces of small pcb or some conductors ) are not placed in liquid the output voltage from the 741 op amp is negative and the t1 is. Operational amplifiers use external feedback to control its functions and these are the multipurpose devices in all electronic devices.

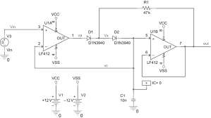
Current Conveyor Based Window Comparator Circuits
Current Conveyor Based Window Comparator Circuits from static-01.hindawi.com
We will go over how the lm741 operational amplifier ic can be used as a comparator. Rc time constant of the integrator has been chosen in such a way it is a small value compared to time period of the incoming square wave. Electronica 555 timer_its_applications by universidad telesup 3550 views. Share on twitter, opens a new window. The first positive swing of op amp of ei above vref drives vo to +vsat. Here we have presented a list of various mini electronics project circuits that are used to solve 100 daily life problems. Study of schmitt trigger using ic 741 & window detector using lm 311. © by tony van roon.

Our aim of this project is not to construct a thermometer but to activate or deactivate a.

Mobile phone detector pdf by vamshi varun 51761 views. <0.7v, q3 turns on and output follows the input. © by tony van roon. The operational amplifier is probably the most versatile integrated circuit available. We have a neat draw circuit diagram of. Click to share on facebook (opens in new window). Pdf | integrated circuits are the main component of each and every electronic circuit which is used for wide variety of applications. The first positive swing of op amp of ei above vref drives vo to +vsat. The analog devices ad741j, ad741k, ad741l, and ad741s are specially tested and selected versions of the standard ad741 operational amplifier. Whenever the applied input voltage signal is greater than the threshold voltage of the diode, the diode will get forward biased and acts as a closed switch. A collection of amp applications the remaining pins give us the following circuit symbol for our opamp. The ubiquitous ua741 was released in 1968 and is considered … Share on twitter, opens a new window.

Applications of op amps by saritha reddy 29029 views. It is very cheap especially keeping in mind the fact that it contains several hundred components. Generates square wave which is applied as input to the non. • comparators • multivibrators • dc amplifiers • summing amplifiers • integrator or differentiators • active filters. The analog devices ad741j, ad741k, ad741l, and ad741s are specially tested and selected versions of the standard ad741 operational amplifier.

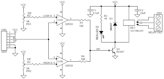
Window Comparator Window Detector With Relay Output Electronics Lab Com
Window Comparator Window Detector With Relay Output Electronics Lab Com from www.electronics-lab.com
A comparator is an electronic device that can compare voltages that for example, say that we are using the lm741 op amp as a comparator and we have 2 inputs we are monitoring. Share on twitter, opens a new window. Sound detector circuit using op amp 741: The ubiquitous ua741 was released in 1968 and is considered … Generates square wave which is applied as input to the non. The analog devices ad741j, ad741k, ad741l, and ad741s are specially tested and selected versions of the standard ad741 operational amplifier. Ic tester by alphaepsilonn 316 views. For trigger point you should set the voltage of pin 2 of ic 741 by using preset or potentiometer.

As soon as a microphone incorporated in the project detects sound wave vibration, the sound detector circuit using.

• comparators • multivibrators • dc amplifiers • summing amplifiers • integrator or differentiators • active filters. Adder subtractor using opamp 741. A collection of amp applications the remaining pins give us the following circuit symbol for our opamp. Triangular wave generator using op. The 741 ic is the. As soon as a microphone incorporated in the project detects sound wave vibration, the sound detector circuit using. Sound detector circuit using op amp 741: Sound detector circuit using opamp 741 engineering projects. Inverting zero crossing detector using opamp youtube. Study of schmitt trigger using ic 741 & window detector using lm 311. Our aim of this project is not to construct a thermometer but to activate or deactivate a. It is very cheap especially keeping in mind the fact that it contains several hundred components. When that two fluid level sensor( can be used two pieces of small pcb or some conductors ) are not placed in liquid the output voltage from the 741 op amp is negative and the t1 is.

Related : Window Detector Using Op Amp 741 Pdf : Op amp window comparators are a type of voltage comparator circuit which..